折叠
微信扫码
扫描二维码访问手机站
在线客服
客服
暂无联系客服
用户中心
意见反馈
展开
返回顶部
承德优安矿山设备检测服务有限公司
设为首页
收藏本站
简繁切换
网站首页
公司简介
检验检测业绩信息
项目收费表
资质荣誉
组织结构
诚聘英才
联系我们
网站首页
>
检验检测业绩信息
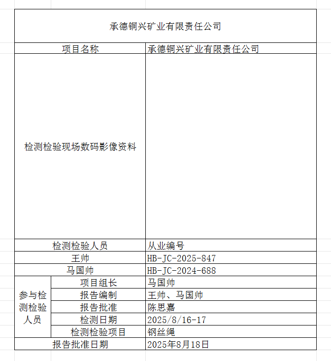
承德铜兴矿业有限责任公司
分享到:
点击次数:66
更新时间:2025年08月24日16:22:06
【
打印此页
】
【
关闭
】
上一条:
宽城上院矿业有限公司上院铁矿采矿工程
下一条:
承德新源矿业有限公司红旗镇东沟铁矿Fe5-1矿体
发表评论
查看评论
文明上网理性发言,请遵守评论服务协议。
首页
上一页
下一页
尾页